Kritisch op KPI´s

Het realiseren van strategische doelen is voor organisaties essentieel om te overleven in een turbulente omgeving. De meeste organisaties zitten in zo´n omgeving. Nieuwe technologieën volgen elkaar snel op en ook in de samenleving is er veel dynamiek. Dat werkt door in zowel de interne-  als externe omgeving van de organisatie. Het is daarom voor organisaties belangrijk om koers te houden en te focussen op het behalen van de gestelde doelen. Dat wil niet zeggen dat de koers niet kan worden aangepast, maar wel dat er moet worden voorkomen dat de organisatie met alle winden meebeweegt. Onder invloed van over elkaar heen struikelende goeroes wordt allerlei nieuwe concepten geïntroduceerd die vooral de performance van de consultans zelf ten goede komt. Dit terwijl performancemanagement in de basis niet zoveel is veranderd.

Een organisatie heeft strategische doelstellingen en daarbij wordt gekeken waarin de organisatie goed moet zijn om die doelstellingen te behalen. Dat noemen we de Kritische Succesfactoren (KSF). Ik ben laatst op bezoek geweest in een BMW fabriek en heb met mijn eigen ogen gezien dat BMW erg goed is in het maken van kwalitatief uitstekende auto´s met een aantrekkelijk design. Dat doen ze ook nog eens heel efficiënt en effectief. Vervolgens is het zaak om te meten hoe goed je werkelijk bent in deze activiteiten. Dat doe je middels de Kritische prestatie-indicatoren (KPI). Het woord Kritisch is essentieel omdat het management niet kan sturen op zeg maar 100 KPI´s. Maar wat is dan kritisch?

Wat is kritisch

KPI’s geven focus op strategische doelstellingen en zijn afgeleid van de factoren die essentieel zijn voor het succes van de organisatie. Dus een operationele indicator als bijvoorbeeld de gemiddelde oplostijd van IT issues is geen KPI, maar als de website er continue uit ligt en issues niet snel worden opgelost en klanten hinder ervaren bij het afnemen van de dienstverlening, dan wordt je als leverancier minder betrouwbaar en gaan klanten op zoek naar alternatieven. Dan wordt het ineens wel kritisch. Bij het maken van een KPI raamwerk voor online hebben wij betrouwbaarheid benoemd als Kritisch en die is opgebouwd uit een aantal onderliggende indicatoren. Deze betrouwbaarheid kun je natuurlijk ook los meten door bijvoorbeeld dit te onderzoeken bij de klanten middels enquêtes of interviews. Het hoeft geen wetenschappelijke methode te zijn die klopt tot zes cijfers achter de komma, maar een indicatie die weergeeft hoe goed het gaat. Dan kun je of verder onderzoek doen of maatregelen nemen op het tij te keren.

Mijn advies is om een KPI raamwerk bottum up op te bouwen. Dat is een veelomvattende en complexe aangelegenheid maar geeft wel het beste resultaat. In de basis zijn de activiteiten van medewerkers bepalend voor het succes van een organisatie. De medewerkers voeren die activiteiten uit aan de hand van processen en deze processen hebben uitkomsten die gemeten kunnen worden. Dat vormt de basis voor de KPI. Zo heb ik een KPI raamwerk gemaakt voor salesafdelingen in combinatie met marketing. Voor een HR afdeling, voor de website van een semi overheidsorganisatie en voor de de operationele afdelingen van een uitzendorganisatie. Het maken van een KPI raamwerk en de bijbehorende dashboards is altijd maatwerk. Zo is in mijn huidige werkomgeving een webfunnel met de bijbehorende conversies een goede onderliggende indicator voor de klanttevredenheid. Dit geeft inzicht in waar klanten afhaken en geeft aanleiding tot verder onderzoek om het onderliggende probleem aan te pakken. Er zijn verschillende boeken met voorbeelden van indicatoren. Deze zal ik hier niet allemaal benoemen. Soms zijn de activiteiten zo specifiek dat het raadzaam is om met een aantal specialisten samen een KPI te bedenken die echt meet wat er gemeten moet worden. Dat is niet alleen heel nuttig, maar ook leuk om te doen.

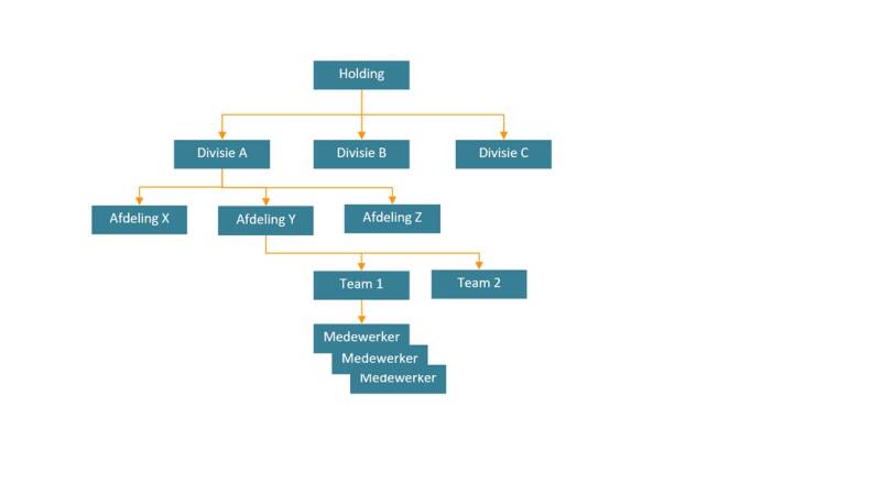
KPI Piramide

KPI’s kunnen leidend (Leading) of achterblijvend (lagging) van aard zijn. Achterblijvende of lagging indicatoren zijn indicatoren die prestaties uit het verleden aangeven en die zich meestal richten op de lange termijn resultaten die de organisatie probeert te bereiken. Leidende of leading indicatoren voorspellen toekomstig succes. Het is belangrijk om een goed evenwicht te hebben tussen deze indicatoren, omdat je zowel wil weten of je je doelen hebt bereikt en of of de veranderingen die zijn doorgevoerd het gewenste effect hebben. Wat mij betreft zijn dit twee afzonderlijke dashboards. De eerste voor de day to day sturing en de andere voor de strategische performance cyclus. Ik ben zelf geen voorstander van de perspectieven zoals benoemd in de balance scorecard. Het is beter om de structuur van de organisatie te volgen en te kijken hoe de verantwoordelijkheden zijn ingericht. Voor perspectieven is niemand verantwoordelijk. 

Bij het bottum up opbouwen van een KPI raamwerk ontstaat een KPI piramide. Het is zelfs mogelijk om ook de diepte in te gaan door te verbijzonderen naar verschillende resultaatgebieden, maar hou het overzichtelijk en sluit aan bij de verantwoordelijkheden. Indien er niet gestuurd wordt op de KPI, dan is het zonde van de tijd om deze te meten. KPI´s zijn niet alleen opgebouwd uit verschillende onderliggende indicatoren maar kunnen ook verschillende horizontale en verticale niveaus in de organisatie weer geven. Op organisatie, divisie, team en medewerker niveau. Het creëren van een dashboard wordt zo een ingewikkelde exercitie, maar is goed te doen met behulp van moderne BI applicaties of zelfs excel. Het is dus aan te bevelen om twee losstaande dashboards te ontwikkelen. De eerste met de realtime KPI’s die de huidige prestaties aangeven eventueel met een trendlijn. Deze KPI’s en onderliggende indicatoren kunnen vanuit de applicaties worden gemeten en via API´s worden ontsloten. Omzet wordt bijvoorbeeld vastgelegd in een CRM applicatie kan direct worden getoond. De tweede geeft meer inzicht in welke mate de strategische doelstellingen worden bereikt. Dit hoeft niet realtime te zijn en kan ook de uitkomsten van onderzoek weergeven. De gewenste verandering op basis van de kanaalstrategie kan prima per maand worden weergegeven in een percentage.

Voorbeeld van een gecombineerde structuur met horizontale en verticale niveaus.

Implementatie KPI raamwerk

Zijn de KPI’s te beinvloeden? Aan welke knoppen moet het management draaien om de uitkomst te verhogen. Wanneer dit niet duidelijk is, dan heeft de KPI geen waarde. Ook hier helpt een piramide of kunnen procesindicatoren helpen. Indien bijvoorbeeld de klanttevredenheid laag is kan dit komen doordat er veel fouten worden gemaakt in het leveringsproces. Een goed KPI raamwerk is zo opgebouwd dat in één blik of één doorklik zichtbaar wordt waar de oorzaak zit en welke bijsturing noodzakelijk is. Er zijn applicaties die het mogelijk maken om naar lagere niveaus door te klikken zodat de oorzaak helder wordt of men een indicatie heeft waar de oorzaak moet worden gevonden.

Het invoeren van een KPI raamwerk vraagt om draagvlak. Vooral het management moet willen sturen op de indicatoren en indien het nodig is om activiteiten aan te passen dan kan het noodzakelijk zijn om ook een gedragsverandering door te voeren. Hierbij moet worden voorkomen dat mensen alleen het gewenst gedrag gaan vertonen dat hoort bij de gemeten indicatoren. Uiteindelijk gaat het om het doel dat de organisatie samen wil bereiken. De indicatoren zijn slechts een middel om te meten of dat doel bereikt wordt. Het inrichten van de dashboards is een project op zich. Deze moeten exact weergeven wat er wordt gemeten en de onderliggende berekeningen moeten feilloos kloppen. Indien de onderliggen data niet klopt, dan heeft de waarde geen betekenis. Stel het aantal klachten wordt gemeten, maar medewerkers zijn niet accuraat in het invoeren van de klachten, dan klopt het aantal niet. Kwalitatieve data is essentieel voor een goed functionerend dashboard.

Wees dus kritisch op welke KPI´s worden gemeten en focus op die aspecten die bepalend zijn voor het succes van de organisatie. Het opzetten van een KPI raamwerk, het maken van de juiste dashboards is niet iets dat het management erbij kan doen. Dit vraagt om een projectteam met specialisten op organisatieniveau. Een onafhankelijk team dat ook kritisch kan zijn richting het management, die het lastig kunnen vinden om te sturen op een indicator waarop niet goed wordt gescoord en moeilijk is te verbeteren. Het ligt vaak uiterst gevoelig bij managers. Het kan soms confronterend zijn om de meetresultaten te zien, maar het niet inzichtelijk maken van resultaten is eigenlijk je kop in het zand steken. Dat vraagt om moed van het projectteam, maar eigenlijk van de hele organisatie. Het moet dus veilig genoegd zijn in een organisatie om meetresultaten inzichtelijk te maken zonder dat dit gelijk consequenties heeft voor personen of dat de messenger spreekwoordelijk wordt neergeschoten. Werk samen een het verbeteren van het succes en deel het succes met elkaar. Werk aan een positieve cultuur waar prestaties gevierd worden en iedereen kan bijdragen door ieders talent op een juiste manier in te zetten.

Deze blog is tot stand gekomen op basis van eigen ervaring en het lezen van diverse managementboeken en artikelen. De lijst is overvloedig.

Reactie plaatsen

Reacties

Er zijn geen reacties geplaatst.